[
] 56
P
eople
:
social
inclusion
,
green
jobs
,
education
The history of sustainable development is marked not
only by the successive emergence of different concepts
integrating the previous ones (environment, sustainable
development, social responsibility and green economy)
but also by the influence of stakeholders who contribute
to these concepts.
The relationships between these networks of influ-
ence and governments negotiating in the multilateral
system are essential to global governance for sustain-
able development. Agenda 21 devoted its third part to
‘Strengthening the Role of Major Groups,’ acknowledg-
ing that nine sectors of civil society have a key role
in sustainable development and are granted consulta-
tive status. These include women, children, the young,
indigenous peoples, non-governmental organizations
(NGOs), local authorities, employees and unions, busi-
ness, scientific and technical communities and farmers.
The influence of these actors has varied over time in
parallel with the issues they face. Social responsibility,
in particular the green economy, provides an important
role for business.
It is within this international context that the
International Organization for Standardization (ISO)
published ISO 26000:2010(E) to update its 2005 guid-
ance document for social responsibility, ISO26000. ISO
is a network of the national standards institutes of 163
countries. Traditionally dominated by business, it has
implemented a new process for the development of ISO
26000, which involves 450 participating experts, 210
observers from 99 ISO member countries and 42 liaison
organizations. Each ISO member country was invited
to nominate experts from six main stakeholder groups,
including industry, government, labour, consumers,
a company identifies and engages with its stakeholders. Based on this
logic, public goods are produced through the free interaction of moral
actors, who are engaged in ethical behaviour.
The second is the more recent institutional approach. It is down-
ward-oriented as incorporates awareness of the limits of governance
– including international governance – and of regulation within
environmental and social domains. Companies are asked to volun-
tarily commit themselves to achieving compliance over and above
regulatory requirements. Public goals are defined and implemented
within the framework of public institutions.
The emergence of CSR in international institutions began five
years after the United Nations Conference on Environment and
Development (UNCED) in 1992. The conclusions of UNCED
focused on public policies and the commitment of developed coun-
tries to devote 0.7 per cent of Gross National Product (GNP) to
development aid, in exchange for environmental commitments
from developing countries. But the early 1990s marked the begin-
ning of globalization and an understanding that private investment
has a greater impact on development than Official Development
Assistance and that across the 100 largest economies, there were
50 countries counting their GNP and 50 multinationals counting
their turnover.
Therefore, in 1997 the Global Reporting Initiative, driven by the
United Nations Environment Programme (UNEP), businesses and
NGOs, developed a reporting framework, guidelines and indicators
for companies. Two years later, launched by then United Nations
Secretary-General Kofi Annan at the Davos World Economic Forum
in January 1999, the United Nations Global Compact encouraged
participating companies to respect nine principles in relation to
human rights, including freedom of association, working conditions
and environmental protection. This was followed in 2005 by a tenth
principle on corruption and a requirement that participating nations
publish their improvements by area, once a year.
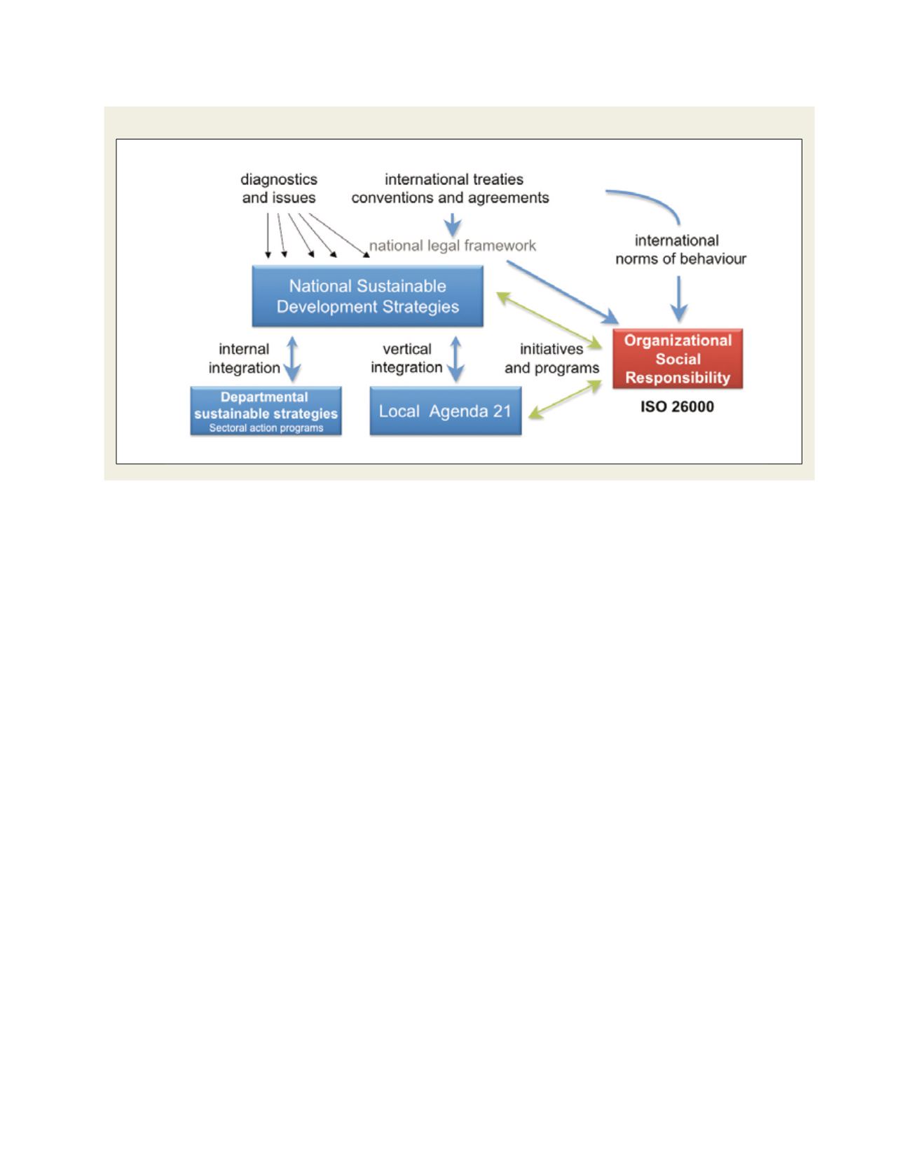
Architecture of governance in sustainable development
Source:
©brodhag.org




